

Най-мощният и лесен за употреба инструмент за 3D симулации на бизнес процеси

Какво представлява компютърната симулация
Компютърна симулация е метод за провеждане на компютърно базирани експерименти с математически модели, които описват поведението на обекта (-ите) за определен период от време. Чрез нея се симулират реални ситуации. Тя позволява да се изучава поведението на реалния обект под въздействието на външни фактори. Компютърна симулация позволява изследване на системи и процеси с различна сложност. Не ограничава нивото на детайлизация и дава неограничено количество данни за поведението на изследвания обект.
Какви са предимствата на компютърната симулация
- Може да се използва във всички области на науката;
- Позволява да се моделират и изучат явленията, предвидени от всякакви теории;
- Позволява не само да се наблюдава, но и да се предвиди резултатът от компютърния експеримент при някои специални условия;
- Може да се използва за изследване на обекти с произволна сложност;
- Може да се използва за изследване и получаване на нови знания за обектите;
- Осигурява визуализация на получените резултати;
- Позволява да се симулират процеси, независимо от тяхната природа на възникване;
- Позволява да се симулират реални ситуации на контрол на сложни системи, включително аварийни ситуации;
- Може да се използва и във виртуални лаборатории;
- Може да се използва за решаване на проблеми, които изискват сложни математически методи и трудоемки изчисления

3D Симулация

FlexSim предоставя възможност за дискретната симулация, при която параметрите на моделите се променят през дискретни интервали от време. По време на интервалите състоянието на обектите се запазва непроменено. За управление на моделното време се използват два подхода. При единият това време се управлява от сбъдването на събития в модела и затова се нарича събитийна (асинхронна) симулация. При нея се определя събитие с минимално време (най-ранно събитие) от множеството генерирани заявки и моделният таймер се променя с това време. Едновременното изпълнение на няколко събития става псевдопаралелно без промяна на моделното време
Оформление на модела

Интерфесът на FlexSim e лесен и интуитивен за ползване. Без писане на код Вие можете да създатете точно копие на Вашият склад, магазин или производтвен цех. Логическите връзки и настройките на обектите са интуитивни и лесни за усвояване. Това превръща FlexSim в мощен инструмент за създване на "Дигитални близнаци" или проектиране на дизайна на нови обекти. Функцията drag-and-drop Ви помага да позиционирате Вашите обекти и да ги свържете в процес буквално за секунди.
Изграждане на модела

Стандартната библиотека за настройка на обектите съдържа различни опции, които могат да се изпозлват за бързо създаване на модели. Диференцирането е лесно - просто избирате комбинация от характеристики. Можете да създадете и собствени такива.

В повечето опционни полета са предвидени подробни списъци с предварително дефинирани поведения и опции. Няма нужда да програмирате функции и логики

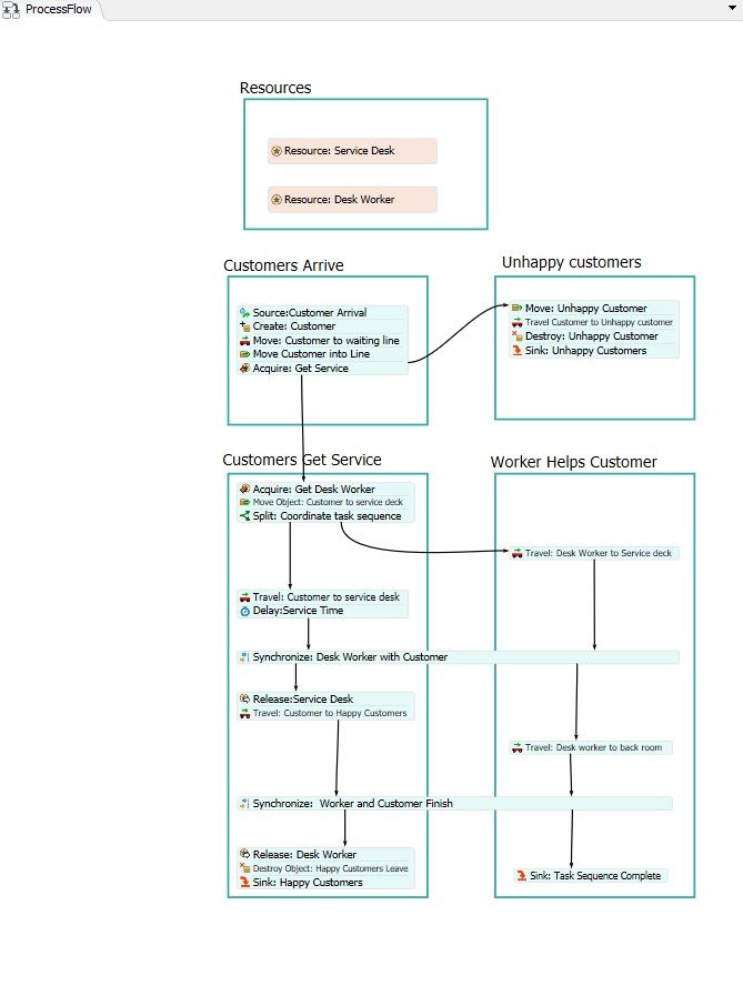
Един от най-мощните инструмени на FlexSim са процесните блок-схеми. Те Ви позволявят да изграждате, проследявате и променяте взаимовръзката между различните обекти и да тествате различни варианти, дори и при много сложни модели

Искате да създадете дигитален близнак на Вашата система? FlexSim Ви дава възможност да импортирате Вашите исторически данни директно от Ексел или от друга база данни. По този начин спестявате досадното въвеждане на данни на исторически събития
Анализ на модела

FlexSim събира многоаспектна стастическа информация за поведението на всеки един обект. Това позволява да се получи информация за: използваемост на ресурсите; разпределение на времето за обработка на различни състояния; време на престой на обетките; средно време на обслужване на заявките и др. Информацията може да се проследява в графична среда и в реално време. Резултатите можете да експортирате в таблична форма.
Оптимизация

Предимството на компютърните експерименти пред реалните наблюдения е способността за пълно възпроизвеждане на експерименталните условия на изследвания обект с модела. Могат да се използват последователни и евристични техники за планиране. Изполването на компютърни модели позволява да се прекъсне експериментът за времето, необходимо за анализиране на резултатите и вземане на решения (например за необходимостта от промяна на стойностите на характеристиките на модела).